我校生命科学学院和医药生物技术国家重点实验室朱景宁教授和王建军教授课题组近期在小脑共济失调(cerebellar ataxia)的神经机制研究中取得重要进展,研究成果以“Role of corticotropin-releasing factor in cerebellar motor control and ataxia”为题于2017年8月24日在Cell杂志社出版的生物学综合领域一流学术刊物Current Biology上在线发表(http://www.cell.com/current-biology/fulltext/S0960-9822(17)30894-1)。
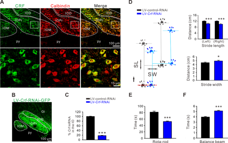
小脑共济失调是小脑病变或损伤导致的一种运动疾病,以运动失调、姿势失衡和步态异常为主要特征,严重影响患者的日常活动和生活质量。尽管近年来越来越多的遗传性和非遗传性致病因素被相继发现,但对小脑共济失调的病理生理机制仍不清楚,临床上亦缺乏对其治疗的有效手段。促肾上腺皮质激素释放因子(corticotropin-releasing factor,CRF),也称促肾上腺皮质激素释放激素(corticotropin-releasing hormone),不仅是下丘脑室旁核合成的下丘脑-垂体-肾上腺轴中的关键激素,在应激和焦虑中发挥重要作用,也可被脑干中的下橄榄核(inferior olive)神经元所合成。由于下橄榄核是小脑两大传入系统之一的爬行纤维(climbing fibers)的唯一起源,因此CRF可能作为爬行纤维使用的一种潜在神经递质在小脑的运动调控中发挥作用。
朱景宁、王建军课题组的研究揭示了下橄榄核中的CRF能神经元具有向小脑核团这一小脑最终整合和传出结构的直接纤维投射。CRF能够选择性兴奋小脑核团中的谷氨酸能投射神经元而非GABA能中间神经元,从而直接调节小脑神经环路的最终传出并快速调控步态及运动协调和平衡。值得注意的是,下调下橄榄核中的CRF表达或阻断小脑核团中的CRF能传入将导致小脑共济失调样运动障碍(图1),而给予CRF则能够显著促进小脑运动协调并改善共济失调(图2)。

图1. 下调下橄榄核中CRF表达导致小脑共济失调样运动障碍。

图2. CRF改善小脑共济失调模型动物运动障碍。
该研究揭示了CRF在小脑运动协调和运动控制中的新功能,并为小脑共济失调的临床治疗提供了新的潜在靶点。因此,他们的研究成果不仅对认识中枢CRF能神经系统的运动调控功能具有重要的神经科学基础理论意义,而且为理解小脑共济失调的病理生理机制打开了新视角,有助于临床治疗小脑共济失调的新策略、新靶点和新药物研发。
该工作受到国家自然科学基金、教育部博士点基金、新世纪优秀人才支持计划、中央高校基本科研业务费和江苏省自然科学基金的资助。
(生命科学学院 科学技术处)