肠道病毒71型(Enterovirus 71, EV71)是导致手足口病(Hand Foot and Mouth disease, HFMD)的主要病原体之一, EV71能够有效抑制宿主的天然免疫,在某些病儿中引起脑炎。阐明EV71-宿主相互作用,如何抑制和逃逸宿主免疫防御是免疫学的重大科学问题。EV71感染可以诱导自噬水平的明显升高,同时EV71病毒在复制的过程也充分利用自噬来帮助自己在宿主细胞中实现病毒增殖。2018年6月,著名国际学术期刊Frontiers in Immunology 在线发表了吴稚伟教授团队的最新研究成果《PML restricts enterovirus 71 replication by inhibiting autophagy》[PML通过调控自噬过程来抑制EV71病毒的复制](Front. Immunol. 9:1268.doi:10.3389/fimmu.2018.01268)。研究揭示了早幼粒细胞白血病蛋白(PML)在EV71复制过程中起到限制性因子作用的分子机制,以及病毒如何通过自编码蛋白降解PML逃逸宿主的免疫抑制。

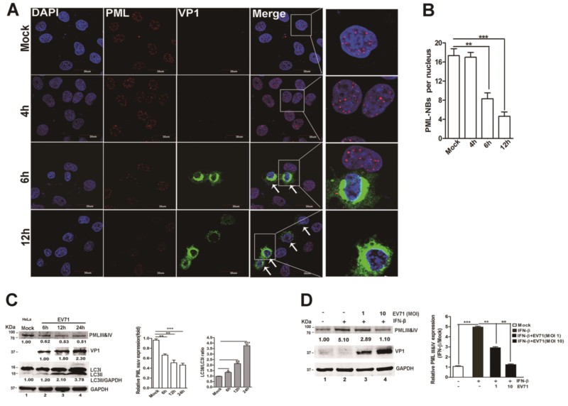
早幼粒细胞白血病蛋白核体(PML-NBs)是动态细胞结构,由许多瞬时和永久定位的蛋白质组成。早幼粒细胞白血病(PML)也称为TRIM19,MYL,PP8675或RNF71,是PML-NBs的主要成分,在基因组稳定性,程序性细胞死亡和抗病毒活性中起着重要作用。 PML最早被发现是肿瘤的副调控蛋白。PML由6种亚型组成,来源于单个基因的选择性剪接。所有异构体都有一个由外显子1-3编码的类似N-末端区域,并含有RBCC基序,PML通过该基序多聚形成环状结构,与核基质结合形成PML-NBs。C端区域决定不同亚型的PML具有不同的生物学功能。 PML启动子区包含STAT,IRF和p53以及PML的靶点基因,可被包括I型和II型干扰素(IFN)直接诱导,上调PML亚型的表达和PML-NBs数量及体积。在最新的研究中,我们发现PML可以作为宿主限制性因子抑制EV71复制。 PML通过抑制细胞中的自噬来抑制EV71的复制,反之PML缺陷引发自噬,从而辅助病毒复制。 此外,IFN-β介导的抗病毒天然免疫功能需要PML的参与,这表明ISG可能需要PML的存在才能建立抗病毒状态。 但是,EV71能够通过其编码的3Cpro 病毒蛋白酶诱导PML降解,破坏PML核体结构,从而逃逸宿主的抗病毒机制。 这些发现证明了PML在针对EV71的天然免疫防御中的重要作用,并阐述了病毒逃避先天免疫的新机制。

该研究的主要发现:1)在PML敲低或者敲出除的细胞中EV71复制增加;在PML的6种亚型中,PML III和IV被鉴定为对抗EV71的抗病毒而PMLIII或PMLIV的过表达抑制EV71病毒生产。 因此,PML是EV71复制的限制性因子。2)PML通过抑制感染细胞中的自噬来抑制EV71的复制。3)EV71感染诱导PML的降解,不依赖于蛋白酶体途径,而是病毒3C蛋白酶介导PML降解。
该研究由国家传染病重大专项,国家重点研发计划资助。 博士研究生陈德燕为第一作者,吴稚伟,郑楠为共同通讯作者。
(医学院 科学技术处)